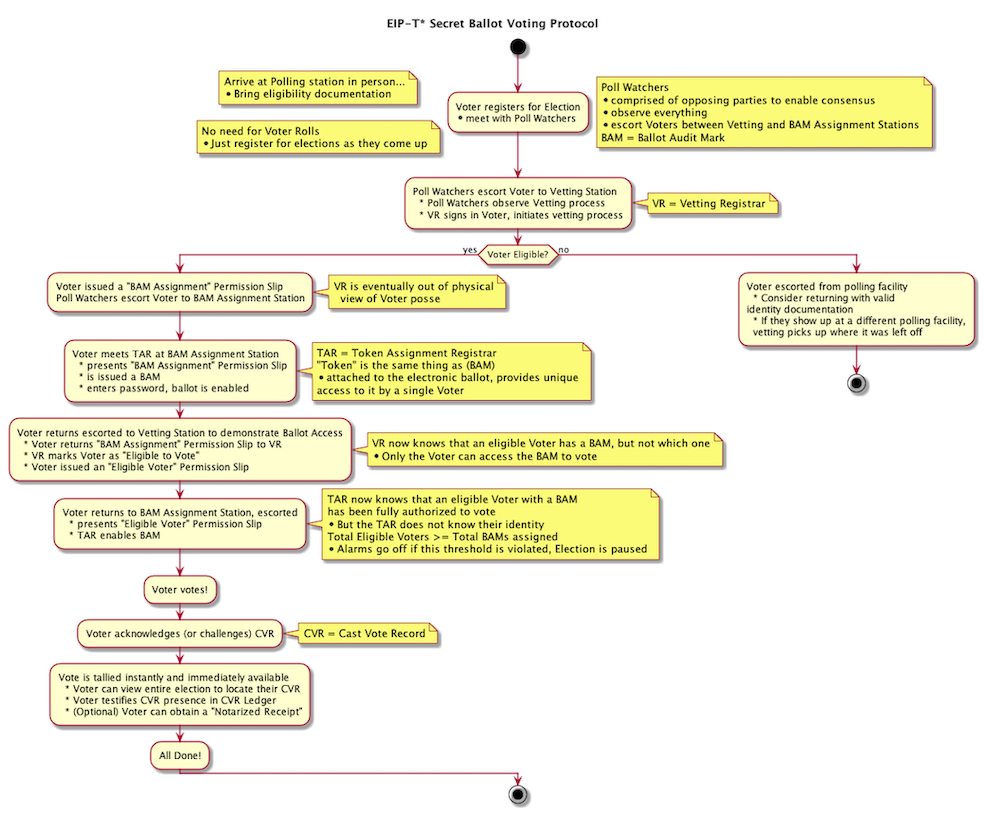
The following diagrams depict the Election Integrity Protocol step-wise process for electronic ballots. Both diagrams tell the same story but are presented with different views for the reader's convenience.
_____________________________________________________________
UML Activity Diagram for an Electronic Secret Ballot Election

Here is the same process, but presented as a flow chart
_____________________________________________________________
Flow Chart for an Electronic Secret Ballot Election

In the highly unlikely (if not impossible) case that a voter is unwilling to acknowledge their vote result, an adjudication process is made available here.